布尔戈斯vs拉斯彭马斯_广州星河湾半岛纷争调查:为什么很多业主反对卖车位
皇冠代理登录地址(www.9990088.com)开会员号,招代理/条件好/平台出租/招登1登2登3地区代理进入9月后布尔戈斯vs拉斯彭马斯,被称为广州番禺区豪宅代表的星河湾海怡半岛花园小区变得很不宁静,每天都有人在地下车库吵架,一些业主还到星河湾开发商门口要说法:说好的只租不售的车位为什么突然就要卖了?

星河湾半岛是番禺的豪宅代表布尔戈斯vs拉斯彭马斯。
租布尔戈斯vs拉斯彭马斯了十几年的车位突然就要卖了
业主黄先生介绍,十几年前他们业主买楼时,开发商称车位使用是“只租不售”,开发商在与业主签订的《商品房买卖合同》中刻意隐瞒应明示的车位信息,广州市政府对《商品房买卖合同》的条款内容规定是“……含车位车库数量、租售方式、租金标准或最高售价等情况”应做明确说明,但开发商在合同里只列标题,内容却完全空白布尔戈斯vs拉斯彭马斯。另外,开发商违反交楼时与业主签订的《前期物业管理服务协议》,协议明确规定车位使用方式为租赁、必须定位立户等。现在开发商在完全没有事先沟通、《前期物业管理服务协议》仍在有效执行的前提下,欲将车位改租为售,且将使用权仅剩二十年的车位,无视原每月租金400元的事实,将售卖价格定为每个车位30多万元。这次销售涉及星河湾海怡半岛花园1号园、3号园、4号园共24栋楼,2448个车位。

原来只租的车位要卖了布尔戈斯vs拉斯彭马斯。
展开全文
业主们反映,为了让未买车位的车辆驶离停车场,开发商于8月26日发出通知,要对停车场的地面进行油漆维护,对停车场实施大面积围蔽,企图让本来已经严重供应不足的车位更加紧张,倒逼未买车位的车主们购买车位布尔戈斯vs拉斯彭马斯。9月1日,更是通知凡是没有购买车位的新能源车车主,必须在9月15日前自行拆除充电桩,而在此之前,每个安装了充电桩的车主每个月是要多缴200元的充电桩管理费,没有任何人知道这个费用从何而来。

如果不买车位,自己花钱的充电桩就得拆布尔戈斯vs拉斯彭马斯。
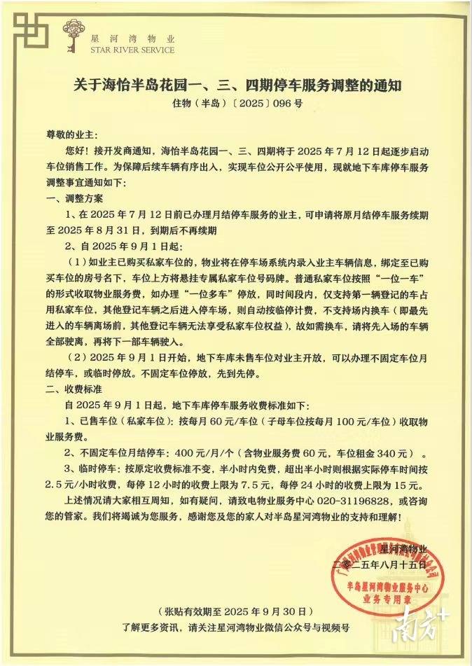
记者注意到,小区部分公告栏张贴有车位出售方案、不动产权调查情况、车位售价公示等,物业公司在《关于海怡半岛花园一、三、四期停车服务调整的通知》中称,海怡半岛花园一、三、四期于2025年7月12日起逐步启动车位销售工作布尔戈斯vs拉斯彭马斯。2025年9月1日开始,地下车库未售车位对业主开放,可以办理不固定车位月结停车,或临时停放。不固定车位停放,先到先停。

车库此时开始施工布尔戈斯vs拉斯彭马斯。
在三号园的地下车库,记者看到中间相当一部分已经被围蔽,围栏上说地坪漆施工,禁止通行布尔戈斯vs拉斯彭马斯。黄先生说,他们早不施工晚不施工,偏偏这时施工,而且在一夜之间把所有原来业主的固定停车位牌全部摘了,搞得现在都乱了套,有的已经买了车位的业主被原来在此车位的固定租户拦住走不了,天天都有人在车库吵架。

9月前,每个固定车位都有标牌布尔戈斯vs拉斯彭马斯。
开发商认为售卖合法
星河湾半岛营销负责人告诉记者,海怡半岛花园车位出售工作,严格依照《广州市房屋交易监督管理办法》,是在政府相关部门审批和指导下进行,全程合法合规,不存在违规及违约行为布尔戈斯vs拉斯彭马斯。根据相关规定,公司自2025年7月12日起,在星河湾半岛的显著位置,公示《海怡半岛花园一、三、四期车位、车库出售方案》等销售文件,公示期30日,至2025年8月10日结束,相关流程均在半岛物业公众号上公开宣传,并由物业管家通知业主,确保信息透明,程序公正。《商品房买卖合同》中之所以未约定车位,是因项目开发周期较长,早期销售时车位租售情况尚未明晰,但双方所签《商品房买卖合同》内容均经协商一致,依法备案,并办理房产证。

车位售卖的有关公示布尔戈斯vs拉斯彭马斯。
公司认为,《前期物业管理服务协议》属于服务类协议,不涉及车位所有权转让变更或租赁相关事项布尔戈斯vs拉斯彭马斯。业主如需购买或租赁车位,仍需另行签订买卖合同或租赁协议。目前,车位实际优惠后售价为25万-42万,车位定价较为符合项目的市场化定价。同时,公司销售全程公开透明,销售过程中已售车位均标红公示,未存在虚假标识行为。
该公司介绍,停车场维修属于正常的公共设施养护行为,旨在对业主居住环境提升,并非为促使业主购买车位布尔戈斯vs拉斯彭马斯。同时,星河湾半岛一、三、四期户车比为1:1.16、1:1.56、1:1.65,剩余未售车位仍能提供给业主租赁使用,保障业主停车需求。业主租用车位安装充电桩时,依照政府相关规定与物业公司订立了安装协议,按协议第二条约定,“如因乙方承租的该车位租约到期或其他原因无法继续使用该车位的,乙方应自行拆除充电桩”。
记者了解到,此次车位纠纷确实在业主中造成比较大的分歧,有的业主是早期进来的,因车位宽松,一家租有几个车位,而后来的业主则车位比较紧张布尔戈斯vs拉斯彭马斯。因此早期业主普遍反对开发商售卖车位,认为违约,而后期业主则希望通过售卖获得平等机会。番禺区委有关部门也已关注到相关情况,正在介入调处。
南方+记者 项仙君
猜你喜欢
- 2天前皇冠代理登录地址_河南13岁被锁喉男孩赴京治疗后已脱离生命危险,拉绳老人已被采取刑事强制措施
- 3天前世界杯皇冠代理平台_余华辟谣“和莫言带史铁生偷瓜”:是“摘瓜”不是“偷瓜”,瓜给铁生吃了,不可能带铁生去“偷瓜”,我和莫言没那么蠢
- 4天前皇冠信用网代理如何注册_中纪委连打三“虎”!
- 5天前皇冠代理怎么拿_西甲“到手”?——诺坎普4-1宣言,巴塞罗那离冠军只差一步
- 1周前皇冠信用网登2代理_伊朗关闭霍尔木兹海峡 指责以色列违反停火协议
- 1周前皇冠电竞盘口_深圳一男子因自身就医需频繁挂号,自学编写抢号脚本,发现“商机”后与妻子分工合作,代抢各大医院号源,涉案金额超57万元,二人均获刑
- 1周前皇冠信用网网址_美伊两周停火期正式生效,中东战事终迎喘息之机
- 2周前正版皇冠信用网出租_伊朗两天已击落12架美国战机,特朗普:F15E机组已获救,伊朗:美军试图摧毁飞机残骸和士兵尸体
- 2周前皇冠足球平台代理_刚刚,利好!停火协议来了,突然拉升
- 2周前如何申请到皇冠信用_马兴瑞涉嫌严重违纪违法正接受中央纪委国家监委纪律审查和监察调查
- 2周前皇冠信用网代理登3_“怎么开得这么慢”一句话点燃冲突,上海高架一司机下车狂追,踹车门并殴打超车车主,闵行警方:行政拘留并处罚款
- 3周前世界杯皇冠足球平台_可怕!上海女子睡梦中,手机竟自动发评论?还有账号在偷偷交友、莫名分享…
- 3周前世界杯皇冠足球平台_伊朗外交部发言人:美国经由斡旋方提出的建议非常不合理
- 3周前皇冠信用网代理占成_赔10万!北京一居民擅改管线,致560户停气48小时……
- 3周前足球比赛外围买球网站_乌拉圭部长:美国逼我们切断对华贸易,压力山大
- 3周前皇冠信用网代理注册_2026年5月1日起,不得向北京市内单位和个人销售、出租无人机及核心部件;禁止运输、携带无人机及核心部件进入北京
- 3周前皇冠信用网正版_马科斯:中方没有趁乱牟利,给我们提供很大帮助
- 3周前皇冠信用网开户_湖南省政府领导班子人事调整
- 4周前皇冠信用网庄家_沪指险守3800点!真正的恐慌盘,出现了?
- 4周前皇冠信用账号申请_今晚油价上调,湖南92号汽油8.51元/升,95号汽油9.04元/升
- 4周前皇冠登3代理申请_广州男子花近1500万买婚房,孩子上幼儿园了,房子还没着落
- 4周前信用网皇冠申请注册_湖南两个12岁女生晚自习路上,看到一朵晶莹的蘑菇,舔尝一小口一起进了ICU;医生提醒:做好孩子健康提醒,避免出现中毒事故
- 4周前怎么申请皇冠信用网代理_中欧联合国大吵一架!27国逼中企交出技术,中国这次一点面子没给
- 4周前皇冠信用网怎么注册_泰山客战云南玉昆:宿茂臻与彭逸翔发布会前瞻,客场挑战再现悬念


网友评论