2026世界杯分组抽签仪式 _一份高铁定向班面试名单,未通过名单与百度人名大全高度重合
皇冠信用网平台(huangguan.hk)开会_员平_台出租>皇冠信用网/如何开户-占成_代理皇冠信用网登1登2代理登3<足球平台>近日,百度文库一份《10000中国普通人名大全》文档的虚假人名被直接复制、用于多个领域的正式名单,引发公众热议2026世界杯分组抽签仪式 。
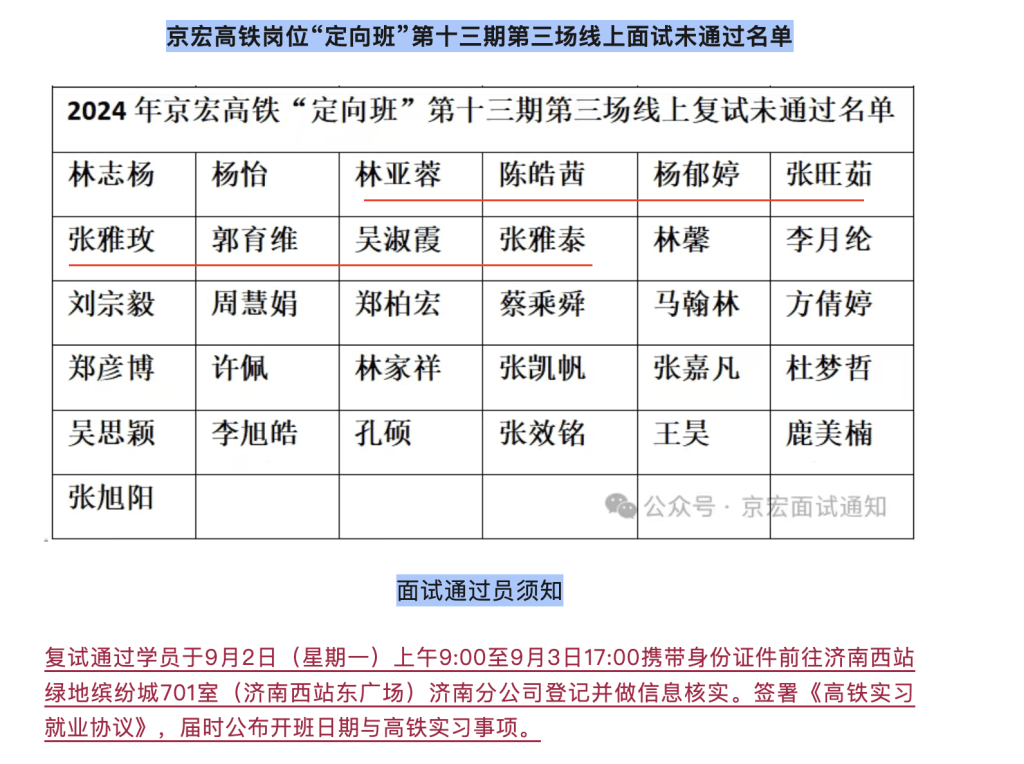
12月7日,澎湃新闻注意到,在一份2024年京宏高铁“定向班”面试名单中,也出现了不少名字与百度文库的另一份文档《一万个名字》存在相似之处2026世界杯分组抽签仪式 。
微信公众号“京宏面试通知”2024年8月31日发布的《2024年京宏高铁“定向班”第十三期第三场线上复试通过名单》中提到,截止2024年8月29日全天,2024年京宏高铁“定向班”第十三期第三场学员线上面试完美收官2026世界杯分组抽签仪式 。
文中提到,复试通过学员需携带身份证件前往济南西站绿地缤纷城701室(济南西站东广场)济南分公司登记并做信息核实2026世界杯分组抽签仪式 。签署《高铁实习就业协议》,届时公布开班日期与高铁实习事项。
其中,京宏高铁岗位“定向班”第十三期第三场线上面试未通过名单中的林亚蓉、陈皓茜、杨郁婷、张旺茹、张雅玫、郭育维、吴淑霞、张雅泰等与《一万个名字》的人名基本一致2026世界杯分组抽签仪式 。

微信公众号“京宏面试通知”截图

《一万个名字》部分内容2026世界杯分组抽签仪式 。百度文库 截图
公众号介绍,“京宏面试通知”为2025年京宏高铁“定向班”面试结果通知专项服务中心2026世界杯分组抽签仪式 。负责机场、高铁地勤、乘务员、vip乘务员、餐吧乘务员、乘服员、高铁辅警、动车检修组、安检员、铁路12306售票员、检票员等诸多岗位的招聘并按照户籍所在地就近安置工作。
此外,账号主体为山东京宏航空服务有限公司2026世界杯分组抽签仪式 。澎湃新闻查询发现,山东京宏航空服务有限公司成立于2022年03月,注册地址位于山东省菏泽市鲁西新区丹阳街道,经营范围包括许可项目:通用航空服务;劳务派遣服务等。
澎湃新闻从一位相关职业教育的教师处获悉,“航空高铁定向班”一般是一种校企合作的就业模式,通常面向相关学校的毕业生,通过理论学习与实践培训的方式,帮助学生掌握相关职业技能,并优先推荐就业2026世界杯分组抽签仪式 。
猜你喜欢
- 7小时前皇冠信用网代理流程 _进球大战!绝平!加蒂补时乱战破门,尤文3-3罗马
- 1天前皇冠信用网登3代理注册 _中方奉陪到底!访华迟迟没回复,特朗普掀桌了,要废除中国一地位
- 2天前体育皇冠信用网 _白鼻涕变为黄鼻涕说明感冒变轻了?常见误解
- 3天前网上买球怎么买_欧冠|怎么又是你?皇马、曼城连续5年相遇淘汰赛
- 3天前皇冠信用网会员注册网址_国际篮联向中国国家队、中国球迷以及整个中国篮球界致歉
- 3天前皇冠信用网怎么开户_许家印侄子豪宅4400万元起拍,最终5016万元成交,其投资的广州雅旭公司涉及781件司法案件
- 4天前皇冠信用网登3出租_预订三亚民宿8499元被毁约!海南通报最新进展:拟罚款35万,吊销营业执照
- 4天前皇冠信用网哪里申请_复仇日本!男篮稳住小组第三 周日战中国台北至关重要
- 5天前信用盘皇冠申请注册_23岁香港女警在警署内身亡,警方初步怀疑系用配枪自杀,目前正展开调查
- 6天前皇冠密码找回 _冯德莱恩彻底摊牌了,对中国产品征收79%反倾销关税,印度做法亮了
- 7天前皇冠足球比分 _菲律宾女议员强登我岛礁,低空俯视心凉了一大截,20多艘舰艇全包围
- 7天前皇冠盘口出租 _巴萨将一切置于正轨:弗里克的球队重拾巅峰之路
- 1周前皇冠退水 _费迪南德:约克雷斯今天肯定会进球,热刺的防守给了他想要的空间
- 1周前皇冠额度 _小朋友哭诉“奶奶给的压岁钱是2015年的,都过期了”,网友:50元/斤,好心帮你回收
- 1周前皇冠提现 _利好!000988,AI高速光模块订单排到四季度
- 1周前皇冠代理 _刚刚,广东一地发生地震,广州网友称有震感
- 2周前皇冠信用网在线注册_2026年北京台春晚取得全国省级卫视春晚收视十三连冠
- 2周前皇冠信用网在线注册_美媒称美军方已准备好“最早本周末”打击伊朗
- 2周前皇冠hga010代理_掉链子!阿森纳遭垫底球队绝平再丢分 下轮迎北伦敦德比
- 2周前皇冠足球管理平台出租_中国首金!单板滑雪男子坡面障碍技巧 苏翊鸣夺冠
- 2周前皇冠足球管理平台出租_广东即将升温,广州重回27℃!下一波冷空气时间确定
- 2周前皇冠信用网登3代理注册_全红婵回湛江老家过年,母亲回应其退役计划:不干涉,都随她自己
- 2周前皇冠信用网登3代理注册_上海将直冲23℃!紧接着又是一波降温+降雨+大风…
- 2周前皇冠信用网登3代理注册_大降温!西安温差高达23℃!中雪、局地大雪,陕西新一轮雨雪时间确定


网友评论